|
MeshX 0.3
This repository provides an implementation for Bluetooth Low Energy (BLE) Mesh network nodes. The project allows you to create BLE mesh nodes that can communicate with each other, enabling the development of smart home solutions or other IoT-based applications.
|
Header file for CWWW Server Model. More...
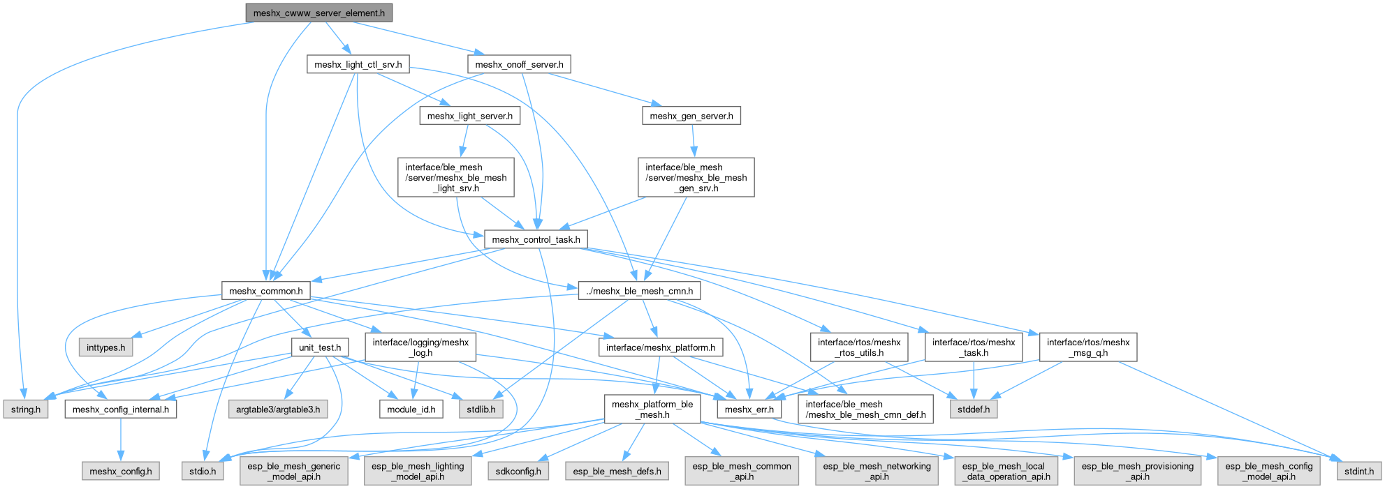
#include <string.h>#include <meshx_common.h>#include <meshx_onoff_server.h>#include <meshx_light_ctl_srv.h>

Go to the source code of this file.
Data Structures | |
| struct | cwww_srv_ctx |
| Structure to hold the context of the cwww client. More... | |
| struct | meshx_cwww_element |
| Structure to manage CWWW element initialization. More... | |
| struct | meshx_cwww_elements_ctrl |
| Structure representing a CW-WW element in the BLE mesh network. More... | |
Macros | |
| #define | CWWW_SRV_MODEL_SIG_CNT CWWW_SIG_ID_MAX |
| #define | CWWW_SRV_MODEL_VEN_CNT 0 |
Typedefs | |
| typedef struct cwww_srv_ctx | meshx_cwww_server_ctx_t |
| Structure to hold the context of the cwww client. | |
| typedef struct meshx_cwww_element | meshx_cwww_element_t |
| Structure to manage CWWW element initialization. | |
| typedef struct meshx_cwww_elements_ctrl | meshx_cwww_elements_ctrl_t |
| Structure representing a CW-WW element in the BLE mesh network. | |
Enumerations | |
| enum | cwww_sig_id_t { CWWW_SIG_ONOFF_MODEL_ID , CWWW_SIG_L_CTL_MODEL_ID , CWWW_SIG_ID_MAX } |
| Enumeration of CW-WW SIG model IDs. More... | |
Functions | |
| meshx_err_t | meshx_create_cwww_elements (dev_struct_t *pdev, uint16_t element_cnt) |
| Create Dynamic CWWW Server Model Elements. | |
Header file for CWWW Server Model.
Copyright © 2024 - 2025 MeshX
This file contains the definitions and function prototypes for the CWWW Server Model. It includes the necessary includes, macros, and data structures required for the model.
Definition in file meshx_cwww_server_element.h.
| #define CWWW_SRV_MODEL_SIG_CNT CWWW_SIG_ID_MAX |
Definition at line 23 of file meshx_cwww_server_element.h.
| #define CWWW_SRV_MODEL_VEN_CNT 0 |
Definition at line 24 of file meshx_cwww_server_element.h.
| typedef struct meshx_cwww_element meshx_cwww_element_t |
Structure to manage CWWW element initialization.
| typedef struct meshx_cwww_elements_ctrl meshx_cwww_elements_ctrl_t |
Structure representing a CW-WW element in the BLE mesh network.
This structure contains all the necessary context and configuration for controlling a CW-WW (Cool White - Warm White) light element in a BLE mesh network.
| typedef struct cwww_srv_ctx meshx_cwww_server_ctx_t |
Structure to hold the context of the cwww client.
| enum cwww_sig_id_t |
Enumeration of CW-WW SIG model IDs.
| Enumerator | |
|---|---|
| CWWW_SIG_ONOFF_MODEL_ID | On/Off model ID |
| CWWW_SIG_L_CTL_MODEL_ID | Light CTL model ID |
| CWWW_SIG_ID_MAX | Maximum number of model IDs |
Definition at line 29 of file meshx_cwww_server_element.h.
| meshx_err_t meshx_create_cwww_elements | ( | dev_struct_t * | pdev, |
| uint16_t | element_cnt ) |
Create Dynamic CWWW Server Model Elements.
This function creates dynamic CWWW server model elements for the given device structure.
| [in] | pdev | Pointer to device structure |
| [in] | element_cnt | Maximum number of CWWW server models |
Definition at line 613 of file meshx_cwww_server.c.

