|
MeshX 0.3
This repository provides an implementation for Bluetooth Low Energy (BLE) Mesh network nodes. The project allows you to create BLE mesh nodes that can communicate with each other, enabling the development of smart home solutions or other IoT-based applications.
|
Header file for provisioning related definitions and functions. More...
#include "interface/meshx_platform.h"#include "interface/ble_mesh/server/meshx_ble_mesh_prov_srv.h"

Go to the source code of this file.
Functions | |
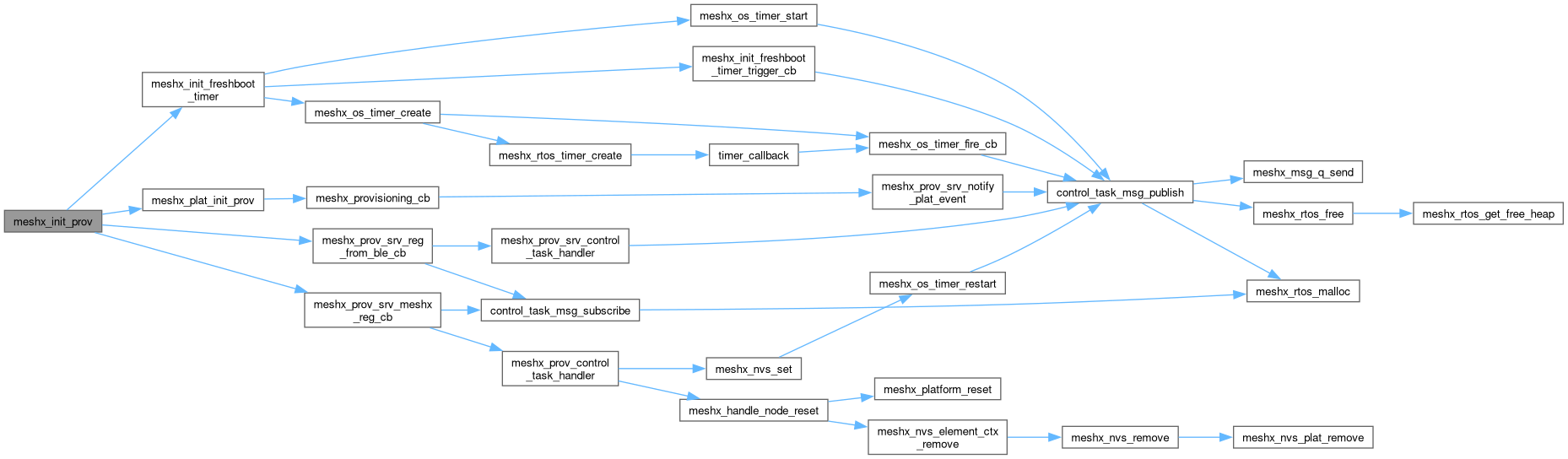
| meshx_err_t | meshx_init_prov (dev_struct_t *p_dev, const meshx_prov_params_t *prov_cfg) |
| Initialize provisioning parameters. | |
| meshx_err_t | meshx_prov_srv_reg_el_client_cb (prov_srv_cb_t cb) |
| Register a callback function for provisioning events. | |
| meshx_err_t | meshx_prov_srv_reg_el_server_cb (prov_srv_cb_t cb) |
| Register a callback function for provisioning events. | |
Header file for provisioning related definitions and functions.
Copyright © 2024 - 2025 MeshX
This file contains the definitions and function declarations for provisioning in the BLE mesh node application.
Definition in file meshx_prov_srv.h.
| meshx_err_t meshx_init_prov | ( | dev_struct_t * | p_dev, |
| const meshx_prov_params_t * | prov_cfg ) |
Initialize provisioning parameters.
This function initializes the provisioning parameters by copying the UUID from the provided server configuration and registering the provisioning callback.
| [in] | p_dev | Pointer to the device structure. |
| [in] | prov_cfg | Pointer to the provisioning parameters structure containing the UUID. |
Definition at line 313 of file meshx_prov_srv.c.


| meshx_err_t meshx_prov_srv_reg_el_client_cb | ( | prov_srv_cb_t | cb | ) |
Register a callback function for provisioning events.
This function registers a callback function that will be called when certain provisioning events occur.
| [in] | cb | The callback function to register. |
Definition at line 357 of file meshx_prov_srv.c.


| meshx_err_t meshx_prov_srv_reg_el_server_cb | ( | prov_srv_cb_t | cb | ) |
Register a callback function for provisioning events.
This function registers a callback function that will be called when certain provisioning events occur.
| [in] | cb | The callback function to register. |
Definition at line 378 of file meshx_prov_srv.c.

